실험07 - 발진회로, 이론
I. Theory
1.1 발진기 기초
- 발진기(oscillator)는 정현파(sine wave) 또는 구형파(rectangular wave)를 발생하는 장치이다.
- 발진기 용도: 통신용 신호원, 디지털회로의 클록생성, 함수발생기 신호원
- 발진기의 주파수별 분류
저주파 발진기(LFO; low-frequency oscillator): < 20Hz
오디오 발진기: 16Hz - 20kHz
RF 발진기: 100kHz - 100GHz
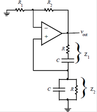
1.2 Feedback 발진기
1) Negative
feedback

그림: Feedback circuit block diagram [Kurssit]
- 출력신호의 β배 한 후에 입력신호로부터 빼준다.
- 출력이 증가하면 입력신호가 감소하여 출력증가를 방지한다.
-
Negative feedback: Aβ > 0
- 다음 식으로 주어지는 안정적인 출력이 발생
![]()
2) Positive feedback

그림: Positive feedback [Kurssit]
- 위 그림에서 궤환신호
을 입력에 더해 줄 경우
![]()
- 입력신호 xi = 0인 경우에도 신호가 나오려면 다음 조건 만족 필요
: Barkhausen 조건 (불안정 조건, 발진기에 적용)
최초: ![]()
최종: ![]()
3) 발진기 예제

그림: 발진기 예제 [Kurssit]
![]()
![]()
![]()
1.3 Feedback 발진기 종류
1) LC-feedback oscillator

그림: 1MHz 콜피츠 발진기 [Pinterest]
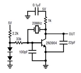
2) Crystal
발진기

그림: 20MHz 수정발진기 [EEVlog]
3) Phase-shift 발진기

그림: 200Hz 위상천이 발진기 [Circuit Digest]
4) Wien-bridge 발진기

그림: 1.59kHz Wien-bridge 발진기 [Stack Exchange]
1.4 발진기 종류별 최대 발진 주파수
- Wien-bridge oscillator: most popular up to 1MHz
- Phase-shifte oscillator: up to 200-300kHz
- LC oscillator: up to millimeter-wave
- Cystral oscillator: up to 100MHz
2. Wien-bridge 발진기
1) 동작원리

그림: Wien-bridge 발진기
![]()
![]()

![]()
![]()
![]()
2) Wien-bridge 발진기 설계사례
ㅇ 기본형 Wien-bridge 발진기

그림: 기본형 Wieng-bridge 발진기와 출력파형 [Kurssit]
- 설계공식 적용
- 연산증폭기 이득: 2.21
- 발진주파수:
![]()
- 위 발진기는 출력이 포화될 때까지 증가하여 발진하게 되므로 왜곡된 정현파가 출력으로 나온다. 파형 클리핑 발생
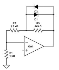
ㅇ 무왜곡형 Wien-bridge 발진기
- Feeback path에 다이오드를 넣어서 발진기 출력을 줄여서 왜곡 방지

그림: 무왜곡형 Wieng-bridge 발진기와 출력파형 [Kurssit]
ㅇ 무왜곡 Wien-bridge 발진기 해석

- 시동: 1+R22/R1 = 3.2 → R22/R1 = 2.2
- 발진시: [(R22+Rd) || R22] / R1 = 2 → Rd = 1.98 R1
R1 = 1kΩ, R22 = 2.2kΩ, Rd = 1.98kΩ
- 다이오드 방정식으로부터
Rd = 1.98kΩ, Vd
= 0.419V, Id = 21.25uA
- R22와 다이오드 직렬회로의 전압: R22 * Id + Vd = 0.4655V = (2 / 3)* Vout
Vout = 0.6983 V

다이오드는 0.6V에서 도통
Vd = 0.6V = V(R3) =
Vout * R3 / (R3 + R2 + R1)
Vout = 3.6V
LM741 Wien oscillator
http://www.learningaboutelectronics.com/Articles/Wien-bridge-oscillator-circuit-with-an-LM741.php
200kHz oscillator: JFET
op-amp, TL081, LF351
